各州(市)民政局,党委组织部、党委农办:
为贯彻落实《中共中央办公厅 国务院院办公厅印发〈关于规范村级组织工作事务、机制牌子和证明事项的意见〉的通知》,进一步规范村级组织承担的工作事务、设立的工作机制、加挂的牌子、出具的证明事项,现将《云南省村级组织履行职责事项指导目录(试行)》、《云南省村级组织协助服务事项指导目录(试行)》、《云南省村级组织保留外部挂牌指导目录(试行)》、《云南省村级组织保留出具证明事项指导目录(试行)》、《云南省不应由村级组织出具证明事项指导目录(试行)》印发给你们,请结合实际抓好贯彻落实,并做好以下工作。
一、加强组织领导
规范村级组织工作事务、机制牌子和证明事项,是以习近平同志为核心的党中央整治形式主义为基层减负的重要部署。分级制定指导目录,是加强源头治理和制度建设、推动规范工作落细落实的有效举措。各地要在认真学习、准确把握中央文件要求和省级指导目录的基础上,结合实际分级制定指导目录。要切实提高思想认识,把党的领导贯彻到规范村级组织工作事务、机制牌子和证明事项全过程各方面,建立健全上下贯通、精准施策、一抓到底的工作体系,明确时间进度和主体责任,逐一规范针对村级组织的工作事项。各地规范村级组织工作事务、机制牌子和证明事项工作任务总体于2024年底前完成。
二、健全制度机制
建立健全指导目录准入制和动态调整机制,相关牵头部门结合工作实际,适时对指导目录进行调整更新,报同级党委和政府批准后实施。除法律法规明确规定或者党中央、国务院有明确要求,以及涉及人民群众生命财产安全和公共安全的突发、紧急事件,指导目录外需要村级组织办理的工作事务,由县(市、区)党委和政府统一部署安排。对保留的工作事务、机制牌子和证明事项,相关部门要加强工作指导,提供相应保障,确保村级组织有效开展工作。对精简撤销的村级组织工作事务、机制牌子和证明事项,要搞好政策措施衔接,防止工作断档脱节。
三、强化监督指导
强化各级民政、组织、党委农村工作部门牵头协调职能,抓好统筹指导,推动解决问题。省民政厅、省委组织部、省委农办将加大督促检查和跟踪落实力度,及时发现和纠治随意向村级组织派交任务、擅自要求挂牌和出具证明、增加基层负担等问题,对典型案例通报曝光,重要情况要及时向省委、省政府请示报告。
各州(市)工作进展情况,分别于2023年、2024年12月底前报送省民政厅、省委组织部、省委农办汇总后,按照程序报民政部、中央组织部、中央农办。
规范城市社区组织工作事务、机制牌子和证明事项相关工作,参照本通知精神执行。
云南省民政厅
中共云南省委组织部
中共云南省委农村工作领导小组办公室
2023年7月17日
(此件公开发布)
云南省村级组织履行职责事项指导目录(试行)











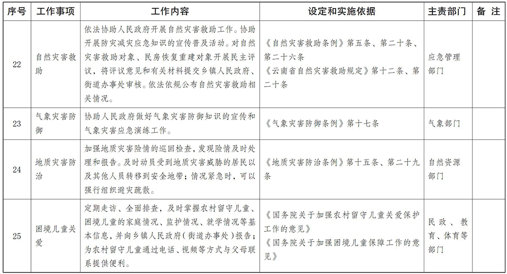
云南省村级组织协助服务事项指导目录(试行)















云南省村级组织保留外部挂牌指导目录(试行)


云南省村级组织保留出具证明事项指导目录(试行)
云南省不应由村级组织出具证明事项指导目录(试行)




