政府信息公开

(州市场监督管理局)

索引号
MB1680968E/202000068
文  号
来 源
州市场监管局
公开日期
2020-07-17
药品零售企业许可办事指南
发布时间:2020-07-17 15:57     浏览次数:3170   
字体:[ ]
打印

药品零售企业许可办事指南

一、受理范围

1、云南省迪庆州行政区域内药品零售连锁企业(含零售连锁门店)的《药品经营许可证》新办、换证、变更等许可申请。

2、符合下列条件的单位可以提出申请:

(1)应符合当地常住人口数量、地域、交通状况和实际需要的要求,符合方便群众购药的原则;

(2)具有保证所经营药品质量的规章制度;

(3)具有依法经过资格认定的药学技术人员。企业质量负责人应有一年以上(含一年)药品经营质量管理工作经验,必须在岗,不得挂名或兼职。

(4)企业法定代表人、企业负责人、质量管理负责人无下列违法情形:

①从事生产销售假劣药品;

②生产假劣的原辅材料、包装材料和生产设备;

③曾经提供过虚假证明材料、文件资料、或其他欺骗手段骗取《药品生产许可证》、《药品经营许可证》;

④曾经伪造、变造、买卖、出租、出借许可证或药品批准证明文件等。

⑤法律法规其他禁止从业的情形。

(5) 具有与所经营药品相适应的营业场所、设备、仓储设施以及卫生环境。

①州(市)以上主城区营业场所面积不少于100平方米;县(区)主城区营业场所面积不少于80平方米;乡镇集镇的营业场所面积不少于40平方米;行政村或自然村营业场所面积不少于20平方米。

②具有完备的药品供应渠道、药品售出后能得到及时补充的,经营处方药、甲类非处方药的零售药店可不设仓库,但其药品应全部上架或摆放于储物货柜中;需冷藏保存的应放于冰箱冷藏室中;

③经营特殊管理药品的应配置存放的专柜以及相应的管理设施、设备等;

④在超市等其他商业企业内设立零售药店的,必须具有独立的区域,有保证所经营药品安全的措施;

(6)企业应具有能够配备满足当地消费者所需药品的能力,并具备24小时供应的能力。

不予受理的法定情形:

(1)申请事项不属于本部门职权范围的,不予受理;

(2)无保证所经营药品质量的规章制度的,不予受理;

(3)无依法经过资格认定的药学技术人员的,不予受理;

(4)企业、企业法定代表人、企业负责人、质量负责人有《药品管理法》规定情形的,不予受理;

(5)无与所经营药品相适应的营业场所、设备、仓储设施以及卫生环境。在超市等其他商业企业内设立零售药店的,不具有独立的区域的,不予受理;

二、办理依据

1、《中华人民共和国药品管理法》规定:开办药品零售企业,须经企业所在地县级以上地方药品监督管理部门批准并发给《药品经营许可证》。无《药品经营许可证》的,不得经营药品。《药品经营许可证》应当标明有效期和经营范围,到期重新审查发证。

2、《药品经营许可证管理办法》规定:开办药品零售企业,应符合当地常住人口数量、地域、交通状况和实际需要的要求,符合方便群众购药的原则,并符合以下设置规定:(一)具有保证所经营药品质量的规章制度;(二)具有依法经过资格认定的药学技术人员;经营处方药、甲类非处方药的药品零售企业,必须配有执业药师或者其他依法经过资格认定的药学技术人员。质量负责人应有一年以上(含一年)药品经营质量管理工作经验。经营乙类非处方药的药品零售企业,以及农村乡镇以下地区设立药品零售企业的,应当按照《药品管理法实施条例》规定配备业务人员,有条件的应当配备执业药师。企业营业时间,以上人员应当在岗。(三)企业、企业法定代表人、企业负责人、质量负责人无《药品管理法》规定情形的;(四)具有与所经营药品相适应的营业场所、设备、仓储设施以及卫生环境。在超市等其他商业企业内设立零售药店的,必须具有独立的区域;(五)具有能够配备满足当地消费者所需药品的能力,并能保证24小时供应。药品零售企业应备有的国家基本药物品种数量由各省、自治区、直辖市(食品)药品监督管理部门结合当地具体情况确定。国家对经营麻醉药品、精神药品、医疗用毒性药品、预防性生物制品另有规定的,从其规定。

3.云南省药品监督管理部门行政许可事项通用目录。

三、实施机关

各县级以上市场监督管理局负责该行政事项的受理、现场检查、审查并作出行政许可决定。

四、审批条件

(一)新办药品零售企业(首次)、到期换证予以批准的条件:

1、具有保证所经营药品质量的规章制度;

2、具有依法经过资格认定的药学技术人员;

3、企业、企业法定代表人、企业负责人、质量负责人无《药品管理法》规定情形的;

4、具有与所经营药品相适应的营业场所、设备、仓储设施以及卫生环境。在超市等其他商业企业内设立零售药店的,必须具有独立的区域;

5、具有能够配备满足当地消费者所需药品的能力,并能保证24小时供应。药品零售企业应备有的国家基本药物品种数量由各省、自治区、直辖市药品监督管理部门结合当地具体情况确定。

6. 到期换证予以批准的条件:

《药品经营许可证》有效期为5年。有效期届满,需要继续经营药品的,持证企业应在有效期届满前6个月内,向原发证机关申请换发《药品经营许可证》。原发证机关按本办法规定的申办条件进行审查,符合条件的,收回原证,换发新证。不符合条件的,可限期3个月进行整改,整改后仍不符合条件的,注销原《药品经营许可证》。

药品监督管理部门(机构)根据药品经营企业的申请,应当在《药品经营许可证》有效期届满前作出是否准予其换证的决定。逾期未作出决定的,视为准予换证。

不予批准的情形:

(1)申请事项不属于本部门职权范围的;

(2)无保证所经营药品质量的规章制度的;

(3)无依法经过资格认定的药学技术人员的;

(4)企业、企业法定代表人、企业负责人、质量负责人有《药品管理法》规定情形的;

(5)无与所经营药品相适应的营业场所、设备、仓储设施以及卫生环境。在超市等其他商业企业内设立零售药店的,不具有独立的区域的。

(二)依申请变更予以批准的条件:

《药品经营许可证》变更分为许可事项变更和登记事项变更。

1.许可事项变更是指经营方式、经营范围、注册地址、仓库地址(包括增减仓库)、企业法定代表人或负责人以及质量负责人的变更。

2.登记事项变更是指上述事项以外的其他事项的变更。

不予批准的情形:

(1)企业因违法经营已被药品监督管理部门(机构)立案调查,尚未结案的;

(2)已经作出行政处罚决定,尚未履行处罚的。

(三)补发予以批准的条件:

企业遗失《药品经营许可证》,应立即向发证机关报告,并在发证机关指定的媒体上登载遗失声明。发证机关在企业登载遗失声明之日起满1个月后,按原核准事项补发《药品经营许可证》。

不予批准的情形:

(1)未向发证机关报告;

(2)未在发证机关指定的媒体上登载遗失声明。

(四)依申请注销予以批准的条件:

企业提出注销申请。

有下列情形之一的,《药品经营许可证》由原发证机关注销:

1.《药品经营许可证》有效期届满未换证的;

2. 药品经营企业终止经营药品或者关闭的;

3.《药品经营许可证》被依法撤消、撤回、吊销、收回、缴销或者宣布无效的;

4.不可抗力导致《药品经营许可证》的许可事项无法实施的;

5.法律、法规规定的应当注销行政许可的其他情形。

不予批准的情形:

不符合《药品经营许可证》注销要求的。

五、受理地点

州(市)、县政务服务大厅

六、申请材料

1.药品零售企业许可新办申请材料目录(详见附件,以下同见附件)

2.药品零售企业许可变更申请材料目录

3.药品零售企业许可换证申请材料目录

4.药品零售企业许可补发申请材料目录

5.药品零售企业许可注销申请材料目录

注:资料选用 A4纸打印复印,同时加盖公章。

七、审批时限

法定办理时限:40个工作日,整改时限不计算在内。

承诺办理时限:20个工作日,整改时限不计算在内。

八、审批收费

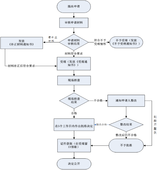
九、审批流程

(1)提交方式

网络提交:申请换证企业须通过“云南省药品监督管理局政务网--网上办事--药品监管平台”填报相关信息并上传相关材料,同时根据报送要求提交纸质版申报资料。

窗口提交:实施机关接收申请人通过现场提交材料办理。地址:州(市)、县政务服务大厅

(2)提交时间

网络提交:时间不限

窗口提交:星期一至星期五900-120014:30-17:30

3)办理

1、审查;2、审批;3、审批决定;4、制证

十、审批服务

(一)咨询方式

1.窗口咨询。地址:州(市)、县市场监督管理局行政许可办证大厅

2.电话咨询。联系电话:各州市窗口电话。

(二)获取办理结果

审批结果:药品零售企业许可

送达方式:到受理窗口直接领取。

药品零售企业许可办事流程示意图

图片4.png

药品零售企业许可办事指南.docx

主办:迪庆藏族自治州人民政府 承办:迪庆藏族自治州人民政府办公室
地址:云南省迪庆藏族自治州香格里拉县长征大道21号 运维电话:0887-8226712
建议使用1920*1080分辨率/IE9以上浏览器访问达到最佳效果 本站已支持IPv6/IPv4访问
站内不良信息举报电话:0887-8226712